
清远阳山县太平镇三和洞村,树顶上站满了白鹭。清远日报签约照相师 冯国志 摄
广东要闻
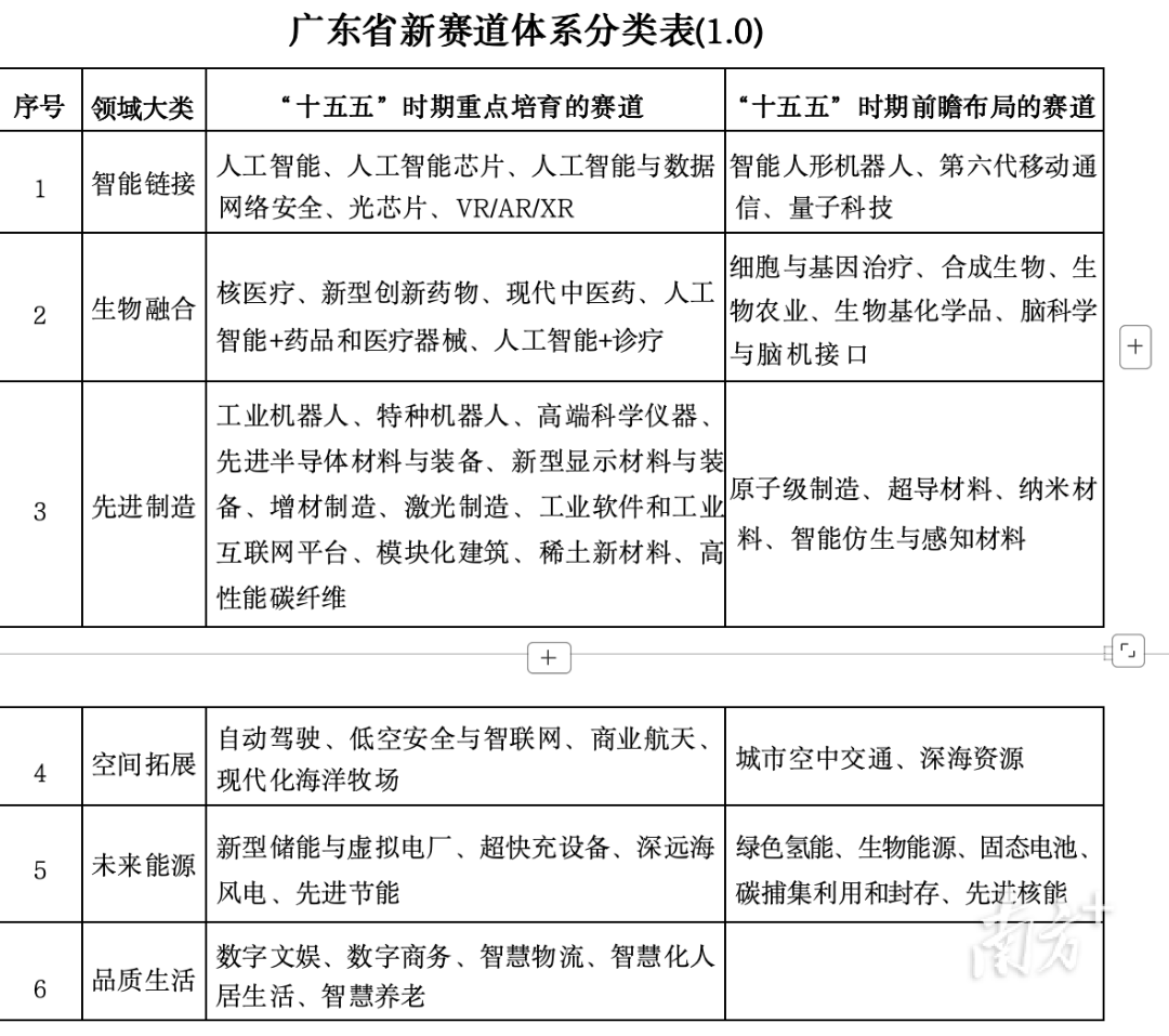
广东将要点辅助53个新赛谈
近日,《广东省加速辅助发展新赛谈引颈当代化产业体系建立作为贪图(2026—2035年)》认真发布,围绕智能连气儿、生物交融、先进制造、空间拓展、未来动力、品性生存六大范围,要点布局了53个新赛谈。贪图明确,到2030年,全省新赛谈辅助促进机制初步酿成,力图辅助酿成万亿元级赛谈3个以上、五千亿元级赛谈5个以上、千亿级元赛谈10个以上。
广东交通集团本年要点股东24个高速公路面孔
3月9日,广东交通集团召开2026年度基建使命会议。凭据贪图,2026年集团将要点股东24个省要点高速公路面孔,指标全年完成投资343亿元。其中,清花高速、汕梅高速改扩建2个面孔将在2026年确保定期建成通车。
“广货行天地”玩物专场登陆汕头
{jz:field.toptypename/}3月10日,“广货行天地”春季作为玩物专场促销活动在汕头澄海启幕。现场近百家潮玩企业靠拢亮相,奥飞、群宇等头部品牌发布AI智能新品,一批搭载AI大模子的智能玩物商量亮相。
2026佛山草莓音乐节告示取消
3月10日,原定于3月28日至29日在佛山千灯湖音乐秀场举办的“2026佛山草莓音乐节”告示取消,凤凰体育(FHSports)所有这个词通过官方平台购票的订单将自动全额退款。
世界热门
世界政协十四届四次会议本日死一火
世界政协十四届四次会议将于3月11日上昼9时在北京东谈主民大礼堂举行死一火会,世界政协主席王沪宁将发表谈话。
我国已顺利完成6G第一阶段手艺磨练
带宽可达5G的十倍以上;一部4K超高清电影不到1秒;或者寂寞“想考”,实时提供个性化智能管事……近期,工信部认真告示,我国已顺利完成6G第一阶段手艺磨练,累计酿成超300项关节手艺储备,并全面启动第二阶段磨练使命,大阳城app让6G在不久的将来信得过走进咱们的生存。
前2个月我国货品买卖出进口同比增长18.3%
海关总署3月10日对外公布外贸数据,本年前2个月,我国货品买卖出进口同比增长18.3%,外贸开局精湛。
中朝搭客列车明起双向开行
自2026年3月12日起,中国北京、丹东至朝鲜平壤间双向开行外洋搭客列车。现在,中朝外洋搭客列车车票照旧开动线下发售。
客服QQ:88888888外洋视线
马克龙称法国或派兵霍尔木兹海峡
法国总统马克龙暗示,法国将保合手在地中海和红海的军事存在,包括部署航空母舰等多艘战船,最终部署范围可能包括霍尔木兹海峡,以保险地区航运安全和欧洲利益。
特朗普说对伊朗的军事作为会“很快”松手
好意思国总统特朗普说,好意思国对伊朗的军事作为会“很快”松手,当被问及是否可能在本周松手时,特朗普回答说“不会”。伊朗伊斯兰翻新卫队恢复特朗普关连伊朗场地的言论时说,战事的松手将由伊朗决定。
韩最大执政党通过方案反对尹锡悦政事复出
韩国最大执政党国民力量党通过方案,与前总统尹锡悦切割,并就戒严事件向公众致歉。按媒体说法,在韩国场合选举左右之际,国民力量党此举意在平息党内纷争。
天气速览
11日,粤西市县阴天到多云,旦夕有轻雾,其余市县晴到多云。最低气温:粤北、珠三角北部和粤东市县8~12℃,湛江、茂名16~19℃,其余大部分市县12~16℃。
海量资讯、精确解读,尽在新浪财经APP
背负裁剪:石秀珍 SF183